DB视讯(多宝)
您好,欢迎来到芜湖开放大学!
教师空间
学生空间
学校DB视讯(多宝)
学校概况
学校简介
现任领导
机构设置
分校之窗
联系我们
开放教育
国开一网一平台
教学教务
科研活动
学生工作
非学历教育
社区教育
老年教育
专技人员继续教育
干部教育在线
培训考试
学分银行
党建动态
信息公开
单位预算
单位决算
“三公”经费
人事信息
采购信息
学习资源
学历教育
继续教育
终身教育
数字图书馆
您眼下的地段:
网站DB视讯(多宝)
>
信息公开
>
单位预算
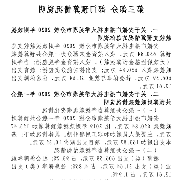
安徽广播电视大学芜湖市分校2020年部门预算
作家:system 用时:2019-02-17 14:20:00
点击量:
分享和交流到:
用微信扫描二维码
分享至好友和朋友圈
×
字体:
大
中
小
扫扫下在微信打开微信在当下页
顶部
打印
关闭
安徽广播电视大学芜湖市分校2020年部门预算 - 芜湖开放大学
DB视讯(多宝)
著作权法大部分©合肥开放政策师范大学 ip地址:浙江省合肥市镜湖区环城西路10-3号 邮编号码:241000 春季招生咨询热线:0553-3818012 接转传真:0553-3822578